福建2022年首批1GW海上風電競配突發新變動。
風芒能源獲悉,近日,福建發改委發布《關于福建省2022年海上風電首批競爭配置連江外海項目遞補中選資格的通知》。
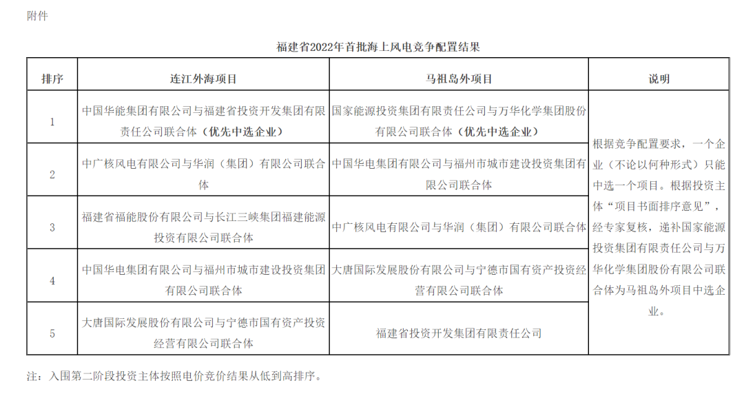
根據《通知》,連江外海(700MW)項目的中選企業中國華能集團有限公司與福建省投資開發集團有限責任公司聯合體已放棄中選資格。
根據《福建省2022年海上風電首批競爭配置試點工作文件》《福建省2022年海上風電首批競爭配置試點工作專家組評審意見》,擬遞補中廣核風電有限公司、華潤(集團)有限公司二家企業組成的聯合體為連江外海項目中選企業。據業內人士透露,本次遞補中選企業中廣核風電有限公司、華潤(集團)有限公司二家企業組成的聯合體當時投標報價為兩毛六。

7月13日,福建省發展改革委公示了兩個海上風電項目的競爭配置結果,馬祖島外海上風電場(30萬千瓦)的中標電價為0.204元/千瓦時,連江外海海上風電場(70萬千瓦)的中標電價為0.193元/千瓦時,比當地0.3932元/千瓦時的燃煤發電基準價低2毛錢,甚至低于全國最低的新疆煤電上網標桿電價0.25元/千瓦時。
7月20日,中國可再生能源學會風能專業委員會秘書長秦海巖發文稱,海上風電發展不能大躍進——不要被福建海上風電0.19元電價的錯誤信號誤導。

責任編輯: 李穎